Thursday April 2026

হটলাইন

সেবা এবং ধাপ

নং শিরোনাম সেবার ধাপ কার্যকলাপ
  
আনসার ও ভিডিপি উন্নয়ন ব্যাংকের মাধ্যমে ক্ষুদ্র ঋণ সেবার প্রক্রিয়া দেখুন
প্রশিক্ষণ ভিত্তিক প্রক্রিয়া দেখুন
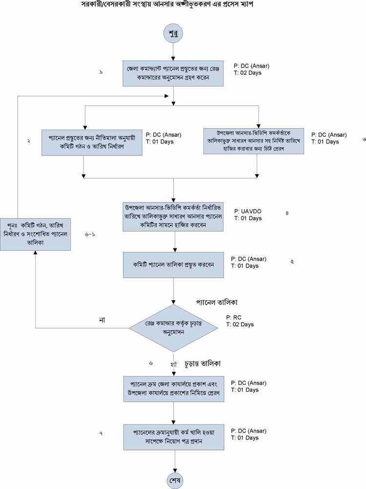
সরকারী/বেসরকারী সংস্থায় আনসার অঙ্গীভূতকরণ এর প্রক্রিয়া দেখুন
গ্রাম ভিত্তিক মৌলিক প্রশিক্ষণ প্রক্রিয়া দেখুন
জরুরী প্রয়োজনে নির্বাহী আদেশ অঙ্গীভূতকরণ দেখুন
অঙ্গীভূত আনসার মোতায়নের মাধ্যমে নিরাপত্তা সেবার প্রক্রিয়া দেখুন
মৌলিক প্রশিক্ষণ প্রক্রিয়া দেখুন
দেখছেন ১ থেকে ৭ পর্যন্ত, মোট ৭ এন্ট্রি

এক্সেসিবিলিটি

স্ক্রিন রিডার ডাউনলোড করুন